Ультразвуковой отпугиватель крыс и мышей своими руками

В борьбе с грызунами, такими как крысы и мыши, проблема их быстрого размножения и разрушительного поведения актуальна. Ультразвуковой отпугиватель — эффективный и безопасный способ решения этой проблемы, так как не требует химических средств и не вредит окружающей среде. В статье рассмотрим схему устройства и пошаговую инструкцию по его сборке. Это поможет сэкономить средства и получить опыт в создании простого, но эффективного прибора для защиты дома от нежелательных гостей.

Как работает

Принцип работы ультразвуковых отпугивателей заключается в генерации звуковых сигналов, которые не воспринимаются человеческим ухом. Однако для грызунов такие звуки становятся источником значительного дискомфорта, воздействуя на их нервную систему. Частота, на которой происходит отпугивание мышей, варьируется от 30 до 70 Гц. Она периодически изменяется, что предотвращает привыкание крыс и мышей к данному воздействию.

Обратите внимание!

Ультразвуковые отпугиватели могут эффективно справляться не только с крысами и мышами, но и с различными вредными насекомыми, такими как тараканы и муравьи.

Существуют также устройства, которые излучают электромагнитные волны. В отличие от ультразвуковых приборов, они способны проходить через стены и межкомнатные перегородки, обеспечивая защиту от вредителей на большем расстоянии.

Ультразвуковые отпугиватели отличаются удобством в использовании и экономичностью, а также имеют продолжительный срок службы.

Отпугиватель грызунов

Эксперты в области борьбы с грызунами отмечают, что ультразвуковые отпугиватели могут быть эффективным решением для защиты от крыс и мышей. Создание такого устройства своими руками требует определенных знаний в электронике, однако это возможно. Специалисты рекомендуют использовать ультразвуковые генераторы, которые излучают звуковые волны на частотах, не воспринимаемых человеком, но раздражающих слуховые рецепторы грызунов. Важно учитывать, что эффективность таких устройств может зависеть от конструкции помещения и наличия препятствий, которые могут ослабить ультразвук. Также эксперты подчеркивают, что комбинирование ультразвуковых отпугивателей с другими методами, такими как поддержание чистоты и использование ловушек, может значительно повысить шансы на успешное избавление от вредителей.

Не покупайте ультразвуковой отпугиватель от мышей, пока не посмотртте это видео...Не покупайте ультразвуковой отпугиватель от мышей, пока не посмотртте это видео…

Что нужно

Не нужно тратиться на фабричные аппараты, так как сделать отпугиватель мышей и крыс вполне реально самостоятельно. Делать устройство можно на таймере ne555 или ne556n. Производить сигнал, который будет отпугивать грызунов, будут микрочипы. Для сборки прибора, работающего на ультразвуке, понадобятся следующие детали:

  • резисторы R1, R2 (для регулировки уровня выхода ультразвука) – по 2 шт.;
  • резисторы R3, R4, R5 (для уменьшения напряжения в электросети) – по 1 шт.;
  • конденсаторы С1, С2, С3 (для формирования частотного контура) – по 1 шт.;
  • транзисторы марок ГТ404, КТ361 и ГТ402 (для формирования частотного контура) – по 1 шт.;
  • диод – для защиты прибора при неправильном подключении к сети;
  • пьезоизлучатель – для производства ультразвукового сигнала;
  • динамик;
  • элемент питания;
  • тумблер для включения и выключения устройства.

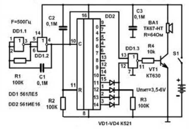
Схема ультразвукового отпугивателя грызунов представлена ниже.

Электрическая схема отпугивателя грызунов

Компонент Функция Альтернатива/Замена
Пьезоэлектрический излучатель Генерация ультразвуковых волн Высокочастотный динамик (ограниченная эффективность)
Генератор сигналов (микроконтроллер или специализированная схема) Формирование ультразвукового сигнала (частота, мощность, модуляция) Готовый генератор ультразвука (более дорогостоящий вариант)
Источник питания Обеспечение энергией схемы Батарейки, адаптер переменного тока
Корпус Защита компонентов от внешних воздействий Пластиковый контейнер, корпус от старой электроники
Усилитель (необязательно) Увеличение мощности ультразвукового сигнала Исключение (при использовании мощного пьезоизлучателя)

Интересные факты

Вот несколько интересных фактов о создании ультразвуковых отпугивателей крыс и мышей своими руками:

  1. Принцип работы: Ультразвуковые отпугиватели работают на основе излучения звуковых волн высокой частоты (обычно от 20 кГц до 65 кГц), которые не слышны человеческому уху, но вызывают дискомфорт у грызунов. Это заставляет их избегать области, где установлен отпугиватель.

  2. Использование доступных материалов: Создать ультразвуковой отпугиватель можно из доступных компонентов, таких как ультразвуковой датчик, генератор сигналов и усилитель. Это позволяет не только сэкономить деньги, но и получить опыт в электронике и радиотехнике.

  3. Эффективность и адаптация: Грызуны могут адаптироваться к постоянному ультразвуковому сигналу, поэтому для повышения эффективности самодельного устройства рекомендуется использовать переменные частоты или периодически менять настройки, чтобы предотвратить привыкание.

Ультразвуковой отпугиватель грызунов. Pest reject на ws3466 "отпугивает" всё и всех.Ультразвуковой отпугиватель грызунов. Pest reject на ws3466 "отпугивает" всё и всех.

Правила сборки

Схема устройства для отпугивания крыс и мышей разрабатывается на текстолите. Если текстолит недоступен, можно использовать провода для соединения всех компонентов. Отдельные провода подключаются к источнику питания и динамику. Процесс сборки отпугивателя включает следующие этапы:

  1. Проверка схемы.
  2. Зачистка проводов и их обработка припоем с канифолью.
  3. Последовательное припаивание всех элементов.
  4. Подключение источника питания.
  5. Проведение тестирования.
  6. Установка самодельного устройства в подходящий корпус или коробку, с предварительно проделанными отверстиями для динамика.

Не стоит ожидать мгновенного эффекта от работы прибора. Результаты станут заметны через 2-3 недели непрерывной эксплуатации устройства. Полноценный эффект в борьбе с крысами и мышами можно ожидать лишь через 2 месяца.

Важно!

При использовании ультразвукового устройства для отпугивания мышей и крыс следует учитывать, что ультразвук отражается от твердых поверхностей и поглощается мягкими. Поэтому его эффективность будет выше в свободных от предметов помещениях. Чтобы избавиться от грызунов в квартире или частном доме, рекомендуется использовать такие устройства во всех комнатах одновременно, чтобы не дать мышам и крысам возможность перемещаться между помещениями.

Ультразвуковой отпугиватель крыс и мышей своими руками

Эффективность и советы по использованию

Ультразвуковые отпугиватели крыс и мышей становятся все более популярными среди владельцев домов и дач, так как они предлагают эффективное решение проблемы с грызунами без использования химических веществ и ядов. Однако, чтобы достичь максимальной эффективности, важно понимать, как правильно использовать такие устройства.

Во-первых, стоит отметить, что ультразвуковые отпугиватели работают на основе излучения звуковых волн высокой частоты, которые не воспринимаются человеческим ухом, но вызывают дискомфорт у грызунов. Эти звуковые волны могут мешать их ориентации и общению, что в свою очередь заставляет их покинуть территорию. Однако, эффективность устройства может зависеть от ряда факторов.

Одним из ключевых аспектов является правильное размещение отпугивателя. Устройства следует устанавливать в местах, где грызуны чаще всего появляются, например, в подвалах, чердаках, кухнях и других помещениях, где могут находиться запасы пищи. Убедитесь, что отпугиватель не закрыт мебелью или другими предметами, так как это может снизить его эффективность. Рекомендуется устанавливать его на высоте около 30 см от пола, так как именно на таком уровне грызуны чаще всего передвигаются.

Также стоит учитывать, что ультразвуковые отпугиватели могут иметь ограниченный радиус действия. Обычно он составляет от 30 до 50 квадратных метров. Поэтому, если у вас большая площадь, возможно, потребуется установить несколько устройств, чтобы обеспечить полное покрытие. Кроме того, следует помнить, что эффективность отпугивателя может снижаться в помещениях с мягкой мебелью, коврами и другими звукоизолирующими материалами, которые могут поглощать ультразвук.

Важно также учитывать, что грызуны могут адаптироваться к ультразвуковым отпугивателям. Поэтому рекомендуется периодически менять настройки устройства, если такая возможность предусмотрена, или использовать несколько различных отпугивателей, чтобы избежать привыкания. Некоторые модели имеют функцию переменного излучения, что может помочь в борьбе с адаптацией грызунов.

Не забывайте о том, что ультразвуковые отпугиватели лучше всего работают в сочетании с другими методами борьбы с грызунами. Например, рекомендуется поддерживать чистоту в помещениях, не оставлять открытые источники пищи и закрывать все возможные входы и выходы, через которые грызуны могут попасть в дом. Использование отпугивателей в сочетании с физическими барьерами и санитарными мерами значительно повысит шансы на успех в борьбе с грызунами.

Наконец, стоит отметить, что ультразвуковые отпугиватели являются безопасными для людей и домашних животных, что делает их идеальным выбором для использования в жилых помещениях. Однако, перед покупкой устройства, рекомендуется ознакомиться с отзывами и характеристиками различных моделей, чтобы выбрать наиболее подходящее решение для вашей ситуации.

Ультразвуковой отпугиватель мышей и крыс "ГРАД А-550УЗ" - 3Ультразвуковой отпугиватель мышей и крыс "ГРАД А-550УЗ" — 3

Вопрос-ответ

Какой самодельный спрей-отпугиватель крыс лучше всего?

Смочите ватные шарики маслом перечной мяты и разложите их в местах обитания крыс. Для достижения наилучших результатов обновляйте масло каждую неделю. Смешайте масло с водой в пульверизаторе и распылите по всему дому. Оно маскирует запаховые следы, по которым крысы ориентируются.

Можно ли отпугнуть крыс ультразвуком?

Использование ультразвука для избавления от мышей, крыс и других вредителей грызунов избавляет вас от утомительного процесса ловли и их уничтожения. Ультразвуковой отпугиватель — самый простой способ отпугнуть грызунов. Он может использоваться в любой комнате в доме и не требует специальной подготовки.

Чем опасен ультразвуковой отпугиватель грызунов?

Ультразвук оказывает психическое воздействие на мелких грызунов. Он создаёт у них тревожное настроение, приводит к потере аппетита, препятствует размножению. Как результат, животное предпочитает покинуть обжитое место, чтобы избавить себя от подобного воздействия.

Советы

СОВЕТ №1

Перед началом сборки ультразвукового отпугивателя, изучите принцип работы устройства. Понимание того, как ультразвук воздействует на грызунов, поможет вам правильно настроить частоту и мощность сигнала для максимальной эффективности.

СОВЕТ №2

Используйте качественные компоненты для сборки устройства. Это не только увеличит срок службы отпугивателя, но и обеспечит его надежную работу. Обратите внимание на источник питания, динамики и схемы, чтобы избежать перегрева и поломок.

СОВЕТ №3

Разместите отпугиватель в местах, где вы заметили активность грызунов. Убедитесь, что устройство не блокируется мебелью или другими предметами, так как это может снизить его эффективность. Лучше всего устанавливать его на высоте около 1 метра от пола.

СОВЕТ №4

Периодически проверяйте работу устройства и его состояние. Ультразвуковые отпугиватели могут терять эффективность со временем, поэтому важно следить за его работой и при необходимости обновлять или заменять компоненты.

Ссылка на основную публикацию
Похожее